为贯彻落实湖南省支持大学生创业“七个一”行动,积极响应省“金种子杯”大学生创业大赛组委会号召,遴选出优秀创业项目,营造“以赛促创”的参赛氛围,激发学生的创业活力。近日,我校正式启动湖南省第二届“金种子杯”大学生创业大赛校级选拔赛。
校级选拔赛以“青春‘湘’聚,竞创未来”为主题,精准对接湖南“4×4”现代化产业体系与产业发展趋势, 设置先进制造与高端装备、人工智能与信息技术、新能源与 新材料、空天海洋与低空经济、现代农业与大健康产业、新消费 与 ai 文化科技等 6 个主赛道(含海外)和 1 个“揭榜挂帅”专项赛道(另行通知),为不同领域的创业项目提供展示与竞技平台。
参赛对象:本次赛事覆盖面广泛,参赛对象不仅面向我校正式注册的全日制在校全体本、专科生,自2023年1月1日之后毕业三年以内的本、专科校友也可参赛。参赛项目团队成员不限地域、户籍、国籍,允许跨校组队、师生共同组队(教师作为团队成员时不可兼任指导教师,且不得参与路演答辩)。每个团队成员规模控制在 3-15 人,指导教师原则上不超过 5 人,既鼓励团队协作,也保障赛事公平性。对于已成立公司的创业团队,赛事明确要求需有 1 名成员担任公司副总及以上高管(如法人代表、总经理、财务总监等),且持股比例不低于 10%,确保项目具备一定的运营基础与实操性。
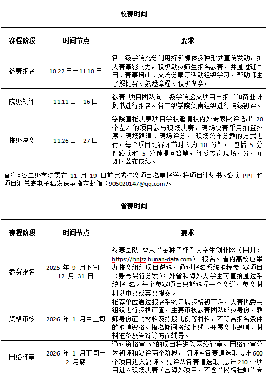
赛程安排:对应时间节点,我校正在开展赛事宣传工作,通过校园广播、海报、线上平台等多种渠道,向全校学生广泛宣传大赛的宗旨、参赛要求、奖励机制等关键信息。


激励措施:

获校赛金奖以上的项目,其参赛学生与指导老师分别在我校 “奖学金评定”“评优评先”“职称评定”“师资培养”“科研项目申报”等方面,同等条件下予以优先推荐评定;校级铜奖及以上项目的参赛学生依据获奖等级认定素质拓展学分0.2~1 分;指导教师将按获奖等级计算教学或科研工作量,优秀指导教师还可获凯发官网首页下载的荣誉证书与奖金。若项目获省级铜奖及以上,将按《湖南交通工程学院大学生学科竞赛奖励条例》(湘交院教〔2020〕111 号)执行奖励,且同一项目奖励 “就高不就低、不重复发放”。值得关注的是,学校还将把各学院参赛情况、校赛与省赛及以上获奖情况作为核心指标纳入学院年度绩效目标考核,推动全校形成“比学赶超”的参赛氛围。
举办本次选拔赛,是积极响应省“金种子杯”大学生创业大赛组委会赛事部署的具体行动,也是我校深化创新创业教育改革、培养高素质创新型人才的重要举措。学校将以此次赛事为契机,搭建优质创业项目孵化与交流平台,帮助学生将创新想法转化为实际成果,为湖南产业发展输送更多 “创业种子”。

校赛扫码报送指定邮箱()